grep
$ cat development.md

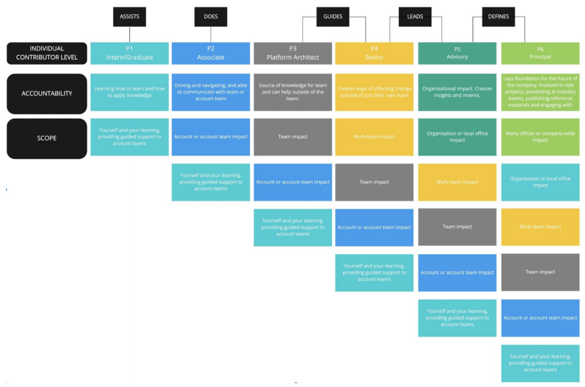
Progression

/images/development/IMG_7325.jpg

/images/development/image.png

/images/development/Screenshot-2020-06-09-at-19.08.14.png

/images/development/image-4.png

/images/development/image-5.png

/images/development/image-6.png

Career Guide

Manority of people do not enjoy what they do - check for research on this

Can have the best plane/boat however without a good pilet/captain …… (quite from Arnie) Ive tired a few things in my life if a chore dont enjoy it Rugby/sport/different roles/nethope/coffee shop …..

Helping people - research to bakc this up Arnie rules;

  • Got to have a purpose/vision

  • Dont listen to the nay sayers - everything and anything is possible

  • Work hard, no shortcut/secret .. hard work is the answer Go forward, drive like in rugby, body on the line, never regret moving forward!

  • Enjoy what you do

  • Opertunity to learn and develop (technicla and non-technical)

  • People - leadership and peers

  • Family and being able to support them, flexibility